人生無法圈定恒定的軌跡
但我們可以選擇職業的起點
跨越山海遇見你
天俱時與你相約在這個春天...
最新招聘行程
北京化工大學--化學工程學院
時間:5月7日14:00-17:00
方式:線下雙選會
地點:北京化工大學(東校區)就業指導中心四層
河北工業大學--化工專場
時間:5月8日10:00-15:00
方式:線下雙選會
地點:河北工業大學紅橋校區東院操場
河北水利電力學院
時間:5月10日14:30-17:00
方式:線下宣講會
地點:啟智樓A304
華北理工大學
時間:5月12日9:00-13:00
方式:線下雙選會
地點:華北理工大學博學廣場(唐山市曹妃甸新城渤海大道21號)
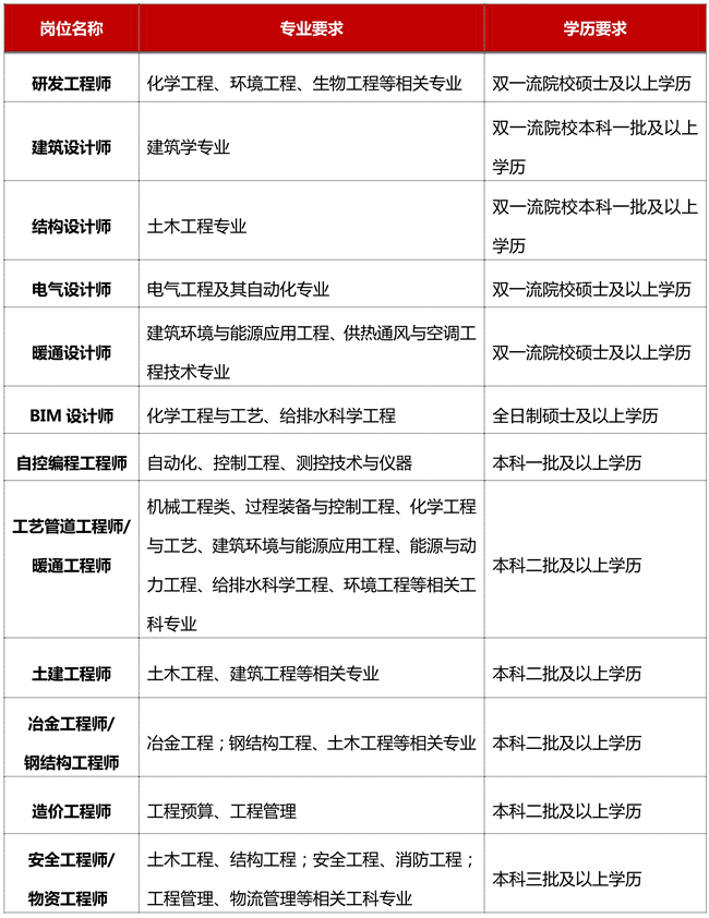
招聘崗位

加入我們
【線下渠道】:參加現場宣講會-投遞簡歷-現場面試-現場簽約
【線上渠道】:參加空中宣講會-投遞電子版簡歷-集中面試-現場簽約
【聯系方式】:
聯系電話:0311-85118917
公司網址:m.haseng.com.cn
簡歷接收郵箱:hr@tianjushi.com